Hessische Abwasseranlagen -HAA-
Was ist HAA?
Das Fachinformationssystem (FIS) Hessische Abwasseranlagen (HAA) wurde im Jahre 1999 in der Wasserwirtschaftsverwaltung des Landes Hessen verbindlich eingeführt.
HAA ist ein zentrales Fachverfahren des Hessischen Ministerium für Landwirtschaft und Umwelt, Weinbau, Forsten, Jagd und Heimat (HMLU). Die Fachverantwortung ist dort angesiedelt. Die Administration und Fachanwenderbetreuung sowie die Umsetzung von Programmfortschreibungen wird federführend durch das HLNUG wahrgenommen.
Das FIS HAA unterstützt den wasserrechtlichen Verwaltungsvollzug der Behörden im Wesentlichen bei folgenden Geschäftsprozessen:
- Genehmigung von Abwasserbehandlungsanlagen
- Erlaubnis von Abwassereinleitungen
- Betriebsprüfung von Abwasseranlagen
- Staatliche Überwachung von Abwassereinleitungen
- Überwachung nach Abwassereigenkontrollverordnung (EKVO)
Hierfür werden mit HAA u.a. anlagen- und abwasserspezifische Daten hessenweit erfasst und verwaltet.
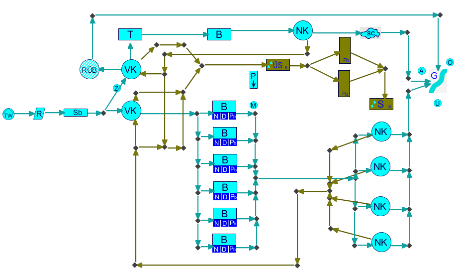
Mit Hilfe des integrierten Fließbild-Editors kann der Aufbau von Kläranlagen in Hessen schematisiert dargestellt werden (siehe nebenstehende Abbildung).
Das FIS HAA stellt weiterhin Schnittstellen zur Verfügung:
- zum Import von Messwerten im Rahmen der Staatlichen Abwasseruntersuchung,
- zum Import und Export von EKVO-Jahresberichten
- zum Export von Kenndaten (Stammdaten) zum Import in den EKVO-Client (externes Programm für die Betreiber von Abwasseranlagen zur Erstellung der EKVO-Jahresberichte)
- zum FIS Maßnahmenprogramm (MaPro).
Die in HAA erfassten Daten werden u.a. für zentrale Auswertungen, z.B.: Lagebericht gem. Richtlinie 91/271/EWG und Wasserrahmenrichtlinie, die Abfallmengenbilanz Hessen und für weitere Berichtspflichten genutzt.
Vordefinierte Auswertungen sind für jeden Nutzer über das in HAA integrierte Auswertetool aufrufbar. Eine Auswertung direkt auf die Datenbank ist nur für einen bestimmten Personenkreis mit Administrationsrechten möglich.
Entwickelt wurde die Fachanwendung durch die Firma Condat AG in Berlin. Sie ist realisiert in einer Client-Server-Architektur auf der Grundlage einer zentralen Datenbank. Als Software-Basis für den Client dient die Eclipse Rich Client Plattform (RCP) unter Java. Für die Dokumentenerstellung kommt Eclipse-BIRT zum Einsatz.
HAA wird zentral in einer WTS-Infrastruktur der Hessischen Zentrale für Datenverarbeitung (HZD) betrieben.
Zugriff auf HAA haben Bedienstete des HMLU, des Hessischen Landesamtes für Naturschutz, Umwelt und Geologie (HLNUG) und der oberen und unteren Wasserbehörden sowie der kreisfreien Städte (ca. 230 aktive Nutzer). Der Zugang der Wasserbehörden erfolgt über die Zentrale Anwendungsbereitstellung des Landes Hessen (ZAB-Plattform).
Für die Wasserbehörden wird zusätzlich ein begleitender Kartendienst zum FIS HAA bereitgestellt (HAA-Viewer). Im HAA-Viewer werden die Abwasseranlagen aus HAA mit wichtigen Stammdaten und Einleitstellen geographisch dargestellt. Der HAA-Viewer stellt ein weiteres Hilfsmittel für die Umsetzung der Vollzugsaufgaben der hessischen Wasserbehörden dar.




